河南省恒信锅炉制造有限公司恒久致远 诚信至上














适用燃料
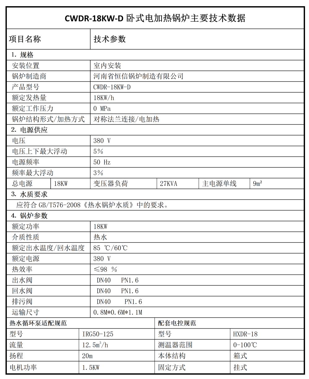
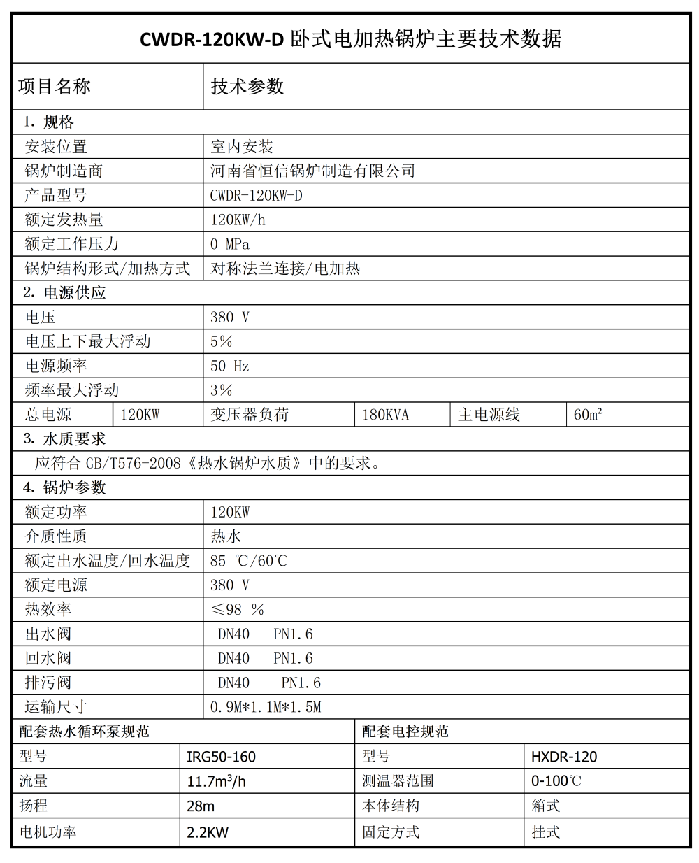
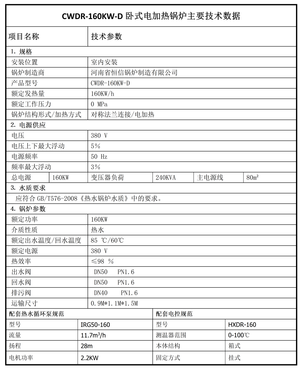
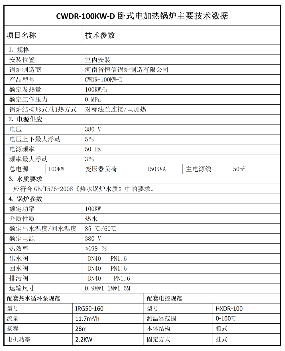
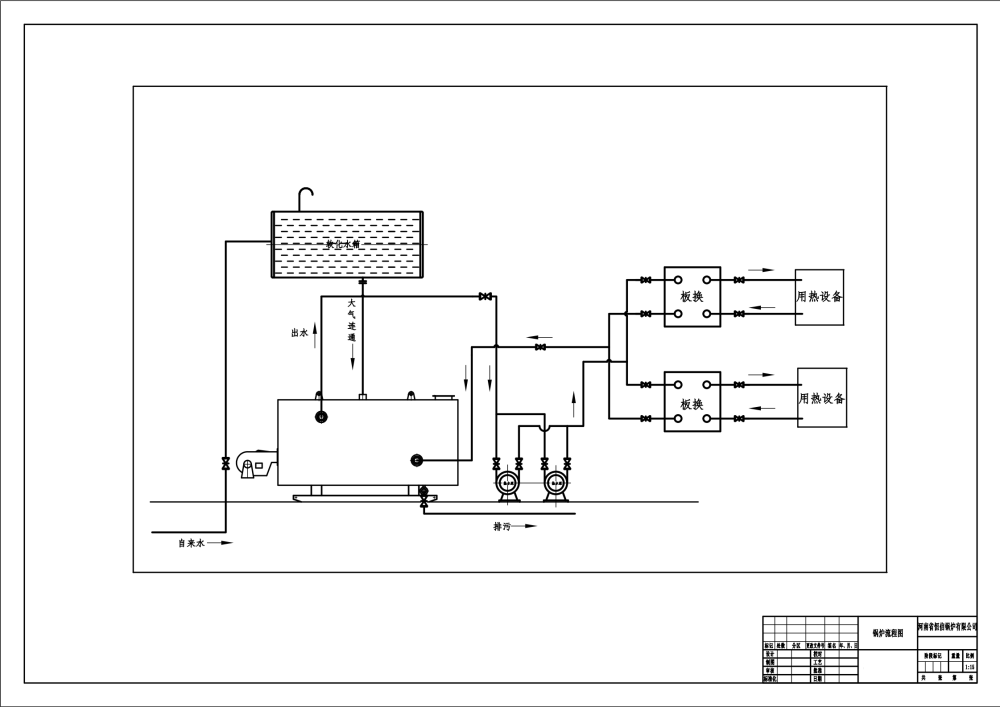
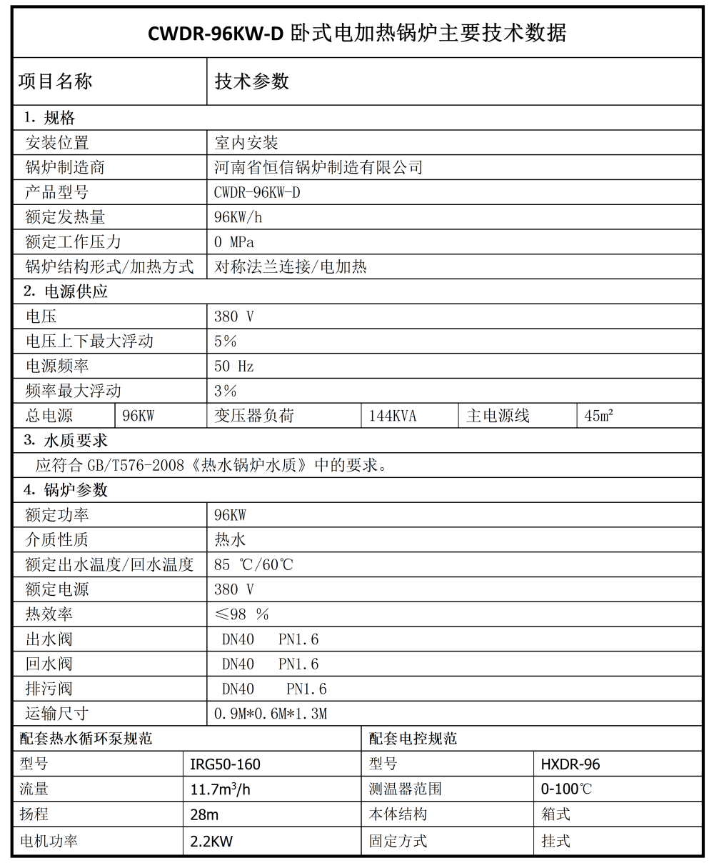
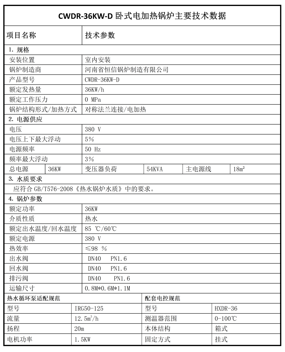
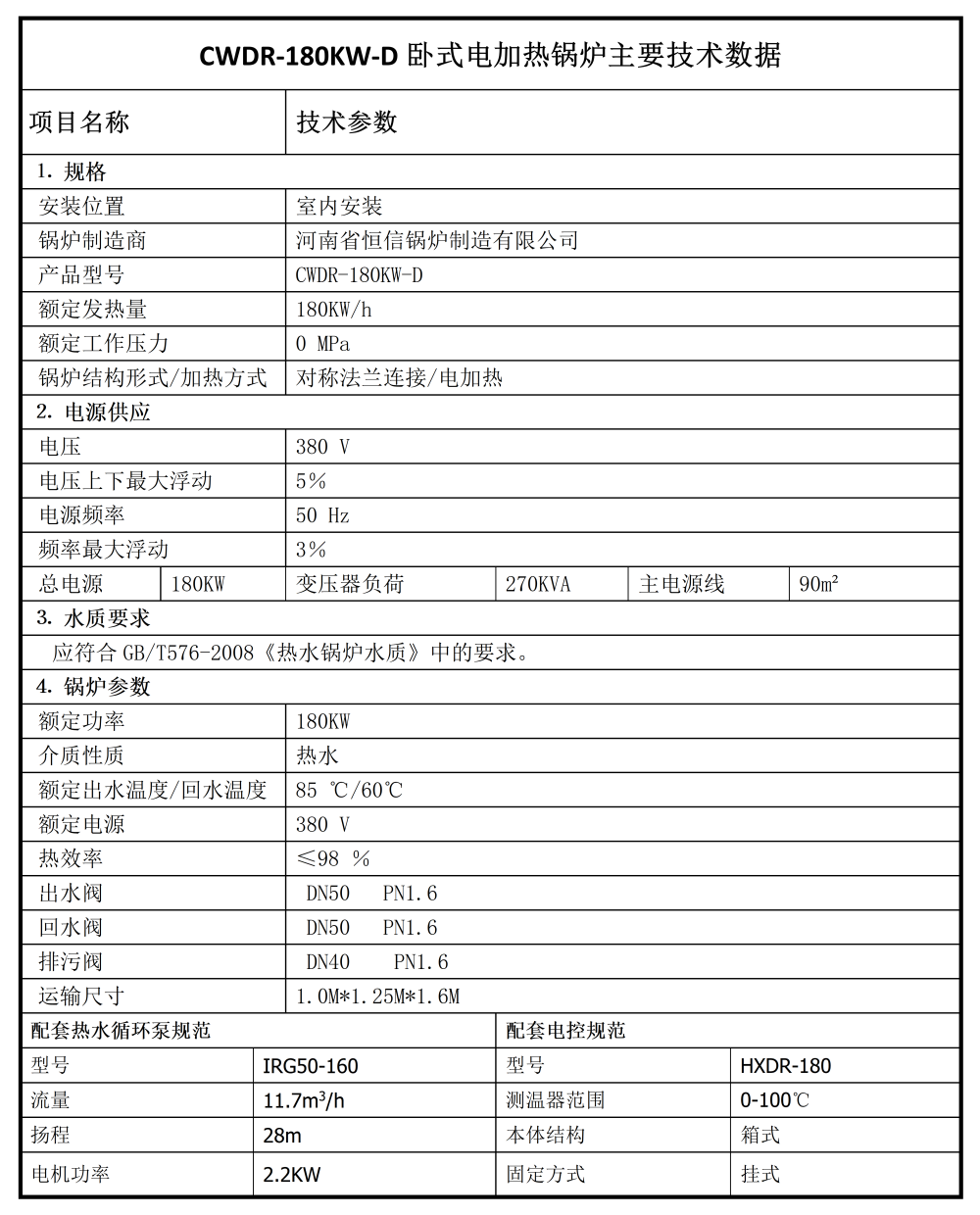
电加热
可选额定发热量 KW/H
热效率
≤98%
应用范围
机关单位,车间厂房,供暖生活用水,高温杀菌,食品生产,道路修建,冶炼铸造,新材料制造等
123
Copyright @ 2011-2022 河南省恒信锅炉制造有限公司 豫ICP备18018729号-40 XML地图
技术支持:网站模板
扫一扫咨询微信客服